Bridging XTZ between Tezos layer 1 and Etherlink
You can bridge XTZ tokens from Tezos layer 1 to Etherlink and back. XTZ is the native token on Etherlink and Tezos, which is called tez and shown on price tickers with the symbol XTZ.
Two bridging operations are available:
- Bridging tokens from Tezos layer 1 to Etherlink is referred to as depositing tokens.
- Bridging tokens from Etherlink to Tezos layer 1 is referred to as withdrawing tokens.
These bridges are permissionless, meaning that anyone can use them without restrictions or the intervention of a third party. They are also trustless, meaning that they rely on automated, transparent, and audited smart contracts installed on Etherlink and Tezos.
The explorer at https://bridge.explorer.etherlink.com shows bridging transactions between Tezos Mainnet and Etherlink Mainnet.
Bridging time
Tokens that you bridge from Tezos layer 1 to Etherlink are available for use on Etherlink immediately.By default, tokens that you bridge from Etherlink to Tezos layer 1 are available for use on Tezos in 15 days. You can bridge XTZ tokens within 1 minute for an additional fee with fast withdrawals.
This delay is caused by the Smart Rollup refutation period. As with all Smart Rollups, Etherlink nodes post commitments about their state to Tezos layer 1, including incoming bridging transactions, on a regular schedule. Other nodes have the length of the refutation period (14 days) to challenge those commitments. At the end of the refutation period, the correct commitment is cemented, or made final and unchangeable.
After the commitment with the withdrawal transaction is cemented, any user can execute the transaction to make the bridged tokens available on Tezos layer 1.
Delay variations
This delay can vary if a Tezos layer 1 protocol upgrade changes the block times during a commitment's refutation period.
When layer 1 changes block times, it adjusts the number of blocks in the refutation period to keep the refutation period at the same real-world length. It uses this new number of blocks to determine whether commitments can be cemented.
For this reason, if the block time gets shorter during the commitment's refutation period, the number of blocks that must pass before cementing a commitment increases. Therefore, commitments that are not cemented when the number of blocks changes must wait slightly longer before they can be cemented.
This variation affects only commitments that are not cemented when the layer 1 protocol upgrade happens. The delay is based on how much the block times changed and on how close a commitment is to being cemented when the number of blocks in the refutation period changes.
The maximum change is the new block time divided by the old block time multiplied by the standard refutation period. For example, if the new block time is 8 seconds and the old block time is 10 seconds, the maximum addition to a commitment's refutation period is 10 / 8, or 1.25 times the standard 14-day period. Commitments that are close to being cemented when the block time changes have the largest change to their refutation periods, while commitments that are made close to when the block time changes have a very small change.
Using the bridge
To use the bridge, follow these general steps:
-
Go to the bridge at https://bridge.etherlink.com/tezos for Mainnet or https://shadownet.bridge.etherlink.com/tezos for Shadownet Testnet.
-
Connect your Tezos and Etherlink-compatible wallets.
-
At the top of the page, select the source token and network.
-
Below the source token, select the target token and network.
-
Enter the amount of tokens to transfer.
-
For withdrawals, select whether to use fast withdrawals for an additional fee. For more information about fast withdrawals, see Fast withdrawals.
-
Click Transfer.
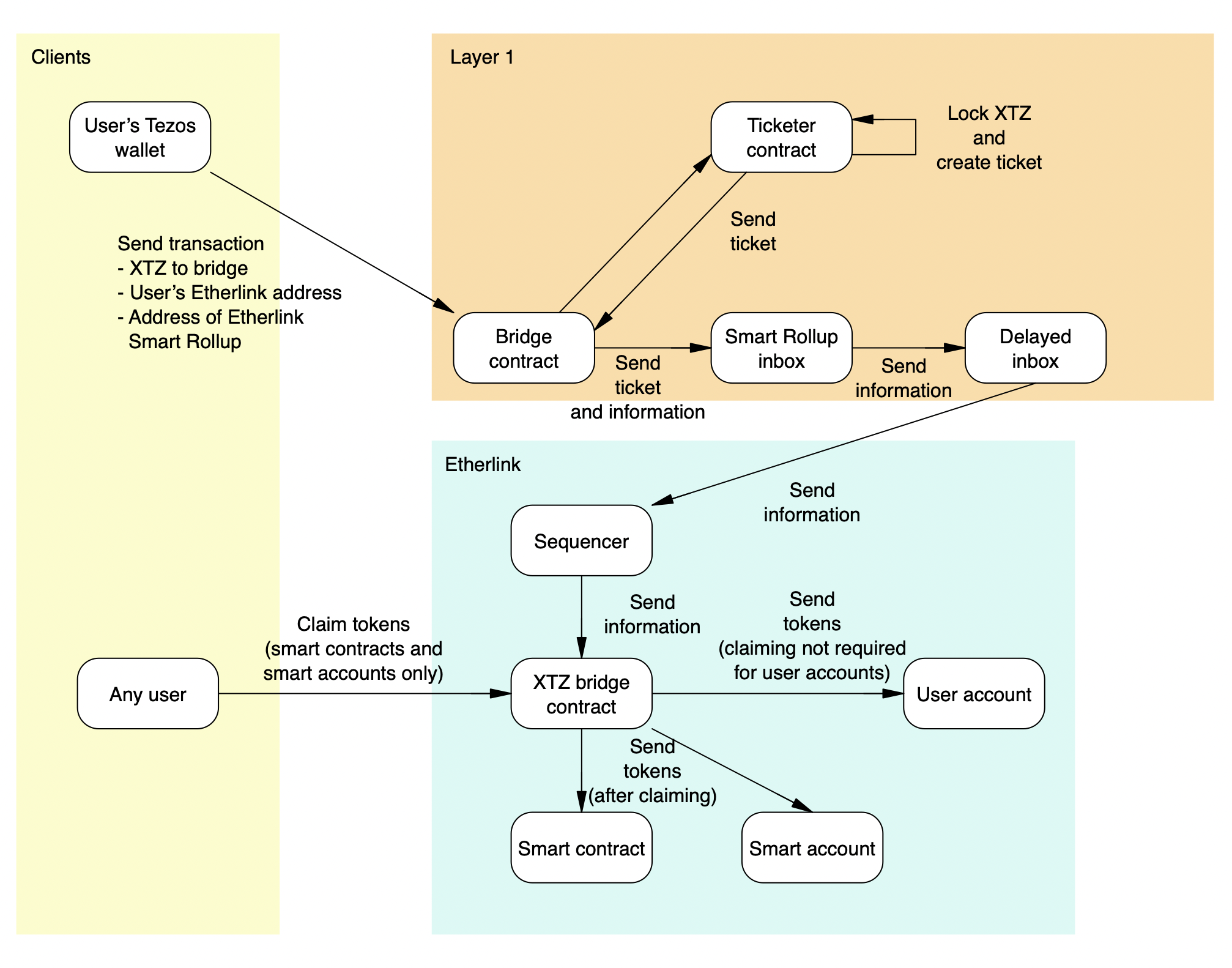
How bridging XTZ works
The process of bridging XTZ between Etherlink and Tezos layer 1 uses two contracts on Tezos layer 1:
-
A bridge contract that accepts deposits and sends them to be exchanged. This bridge contract is not a fundamental part of the bridge; it is a helper contract that avoids limitations around tickets by forwarding them to the Etherlink Smart Rollup on behalf of user accounts.
- The source code of this contract is in
evm_bridge.mligo. - This contract is deployed to Shadownet Testnet at
KT19aBsSWvWtvEkbiqReJnD8UzQMWcD8SHUD. - This contract is deployed to Mainnet at
KT1Wj8SUGmnEPFqyahHAcjcNQwe6YGhEXJb5.
- The source code of this contract is in
-
An exchanger contract that stores the tokens and issues tickets that represent those tokens. This contract is a fundamental part of the bridging process because Etherlink accepts tickets from only this contract for the purpose of bridging XTZ.
- The source code of this contract is in
exchanger.mligo. - This contract is deployed to Shadownet Testnet at
KT1JYZsawXmeArts18nn4uT79tUJc4AGTYgc. - This contract is deployed to Mainnet at
KT1CeFqjJRJPNVvhvznQrWfHad2jCiDZ6Lyj.
- The source code of this contract is in
Deposit process
The deposit process (moving tez from layer 1 to Etherlink) follows these general steps:
-
A Tezos user sends a request to the layer 1 bridge contract's
depositentrypoint. The request includes the tez to bridge, the address of the Etherlink Smart Rollup, and the user's Etherlink wallet address. -
The bridge contract stores the address of the Etherlink Smart Rollup temporarily.
-
It sends the tez in a transaction to the exchanger contract's
mintentrypoint. -
The exchanger contract stores the tez and creates a ticket that represents the receipt of the tokens.
-
The exchanger contract sends the ticket to the bridge contract's
callbackentrypoint. -
The bridge contract forwards the ticket to the Smart Rollup inbox and clears its storage for the next transfer.
-
Etherlink Smart Rollup nodes receive the deposit transaction from the Smart Rollup inbox.
-
The Smart Rollup nodes put the deposit transaction in the delayed inbox.
-
The sequencer requests the state of Etherlink from a Smart Rollup node and receives the delayed inbox.
-
Depending on the target account, the sequencer handles the deposit in different ways:
- If the target account is a user account (also known as an externally owned account), the sequencer creates a transaction that calls the Tezos bridge precompiled contract (
0xff0...0001) that transfers the XTZ to the user account. - If the target account is a smart contract or EIP-7702 smart account, the sequencer calls the Tezos bridge precompiled contract to queue but not execute a transaction to transfer the XTZ.
Then, any user can call the
claimfunction to execute the transaction and send the XTZ to the smart contract or smart account and call its code. An automated system run by Optimistic Labs monitors the calls theclaimfunction on behalf of depositors, so the process is transparent to bridge users.
- If the target account is a user account (also known as an externally owned account), the sequencer creates a transaction that calls the Tezos bridge precompiled contract (
This diagram is an overview of the deposit process:

Withdrawal process
The withdrawal process (moving XTZ from Etherlink to tez on Tezos layer 1) follows these general steps:
- An Etherlink user sends XTZ and their layer 1 address to the Tezos bridge precompiled contract in the Etherlink Smart Rollup via an Etherlink EVM node.
- The contract locks the XTZ.
- The contract creates a transaction to the exchanger contract's
burnentrypoint and puts this transaction in the Smart Rollup outbox. This outbox message becomes part of Etherlink's commitment to its state. - When the commitment that contains the transaction is cemented on layer 1, anyone can run the transaction by running the Octez client
execute outbox messagecommand. - The exchanger contract receives the ticket, burns it, and sends the equivalent amount of tez to the user's layer 1 address.
This diagram is an overview of the withdrawal process:

Fast withdrawals
As described above, normal withdrawals from Etherlink to Tezos take about 15 days. You can receive your XTZ faster by selecting the fast withdrawal option on the bridge. In this case, you receive your XTZ within 1 minute, minus a percentage as a fee.
Fast withdrawals build on the standard withdrawal process between Etherlink and Tezos, using built-in protocol support and smart contracts on both networks without requiring third-party services. Internally, when you make a fast withdrawal, a liquidity provider on Tezos layer 1 sends you the XTZ that you are withdrawing minus the fee. The liquidity provider receives your withdrawn XTZ after the usual 15-day delay.
The liquidity provider gets to keep the fee in exchange for the expenses of providing your funds earlier, running systems to watch for fast withdrawal requests, and taking the risk of providing your funds when the commitment that includes the withdrawal is not cemented yet. They can use the bridge to verify that they will receive the withdrawn funds when the commitment containing that transaction state has been cemented on Tezos.
Fast withdrawal process
The process for fast withdrawals is different than for standard withdrawals:
- An Etherlink user submits a withdrawal transaction to the fast withdrawal precompiled contract instead of the standard withdrawal precompiled contract.
- As in the standard withdrawal process, the fast withdrawal precompiled contract locks the Etherlink XTZ and puts a message in the Smart Rollup outbox that represents those tokens. However, instead of sending the withdrawn tokens directly to the user's Tezos layer 1 account, it sends them to a fast withdrawal contract on layer 1.
- Liquidity providers monitor the Smart Rollup outbox and when they detect fast withdrawal requests with favorable rates, they call the layer 1 contract to claim the fast withdrawal. This request includes information from the event and the withdrawn tez minus the fee.
- The fast withdrawal contract forwards the withdrawn tez to the user's account and marks the fast withdrawal fulfilled.
- When the commitment that includes the withdrawn tokens is cemented, the fast withdrawal contract sends the withdrawn tez to the liquidity provider.
Liquidity providers usually claim the fast withdrawal within 1 minute. However, if no liquidity providers claim the fast withdrawal within 1 day, the fast withdrawal expires and no liquidity providers can claim it. In this case, the fast withdrawal contract waits until the commitment is cemented and sends the withdrawn tokens to the user account without deducting a fee.